关于举办第七届全国数字贸易技能大赛 跨境电商数字化运营技能大赛的通知
各有关单位及相关院校:
中国对外贸易经济合作企业协会以竞赛为抓手,全面推行“教、学、做、练、赛”一体化教学模式,提高外经贸企业和院校学生的参与度,实现对学员的团队协同创新能力、沟通能力、尽责抗压能力及专业岗位能力的综合培养,为“数字贸易”环境下各相关专业教育教学改革提供新的思路与方向,并以此为基础,探索建立适应数字贸易新形势下的职业岗位标准,为教学培训课程设置及岗位职业能力培养提供有效依据,从而实现产教深度融合,校企协同育人。协会经研究,决定举办“第七届全国数字贸易技能大赛跨境电商数字化运营技能大赛”,现将有关事项通知如下:
一、组织机构
主办单位:中国对外贸易经济合作企业协会
承办单位:南京步惊云软件有限公司
官方网址:www.idtrade.cn
二、参赛对象
(一)学生组:设置经贸类专业(包括但不限于国际经济与贸易、国际商务、跨境电子商务、电子商务、关务与外贸服务、商务英语、贸易经济、市场营销、工商管理、物流管理、财会专业)或外语类专业的高等院校及大中专院校的在校学生。
(二)教师组:各相关专业任教教师
三、竞赛分组
(一)学生组:本科组(含研究生)、高职组(含技师)、中职组(含技工)。
(二)教师组
四、竞赛形式与竞赛内容
本次竞赛为经营模拟赛。
经营模拟赛为团体赛形式,由各院校参赛选手在指导老师的带领下统一报名参赛(每支参赛队伍选派1-2名指导教师,每个参赛队的选手由该校3名在校生组成)。比赛以“互联网+跨境电子商务亚马逊虚拟仿真系统”为指定竞赛平台,采取远程竞赛的方式,即参赛人员无需集中,只需在竞赛期间登录竞赛组委会指定的服务器进行操作即可。软件模拟亚马逊主要业务流程,从公司销售需求一直延伸到注册认证、选品、产品上架、亚马逊FBA、营销活动。该软件最大特色是以真实公司的产品与销售需求结合仿真的亚马逊跨境电商平台开展实训操练,学生将模拟真实岗位、操作实训平台,完成平台的销售需求,并遇见和处理真实会发生的各种状况。学生被置于相对独立的模拟世界中,作为所扮演企业中的核心员工参与到跨境电商业务的方方面面。每个学生能获得平等的处理业务机会,并得到充分训练。
五、赛程安排
竞赛周期为5天,平台开放时间为上午9:00至晚上21:00,学生可在比赛时间段内登录平台操作。
六、大赛成绩评判
本次大赛学生组区分中职,高职,本科。
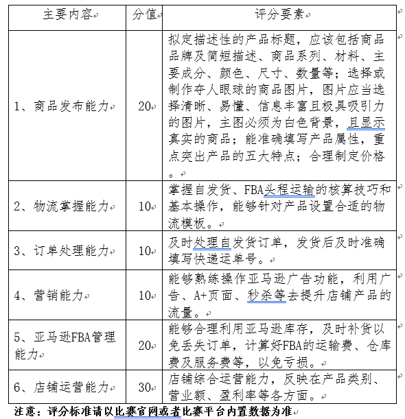
比赛成绩以店铺成绩的高低排序,由软件自动产生。综合成绩的影响因子主要包含(总分100分):

七、大赛奖项
1、团体奖项:中职组、高职组、本科组分别根据每支参赛队伍的团体总分进行排名,取成绩≥60分的队伍数量的10%、20%、30%(按比例取整,遇小数点往前进一位)计算,评选出团体一等奖、二等奖、三等奖若干名。
2、指导老师奖项:根据团体奖配套优秀指导老师奖。
3、根据学校组织情况颁发优秀组织奖若干。
4、《跨境电子商务师(中级)职业能力证书》奖励:基于各赛站,根据比赛最终成绩评选团队第一名的队伍,队伍成员将获得中国对外贸易经济合作企业协会颁发的《跨境电子商务师(中级)职业能力证书》。
5、比赛成绩合格的选手有资格申请中国对外贸易经济合作企业协会颁发的《跨境电子商务师(中级)职业能力证书》。
八、报名注意事项
所有参赛队伍最迟请于11月21日前提交加盖单位公章的院校参赛确认函和学生填写完善的报名表(电子表格无需盖章)到组委会指定邮箱,逾期上交视为放弃参赛处理。报名邮箱:szmydasai@163.com。报名表中的学生信息一旦提交,不允许修改,请务必提交学生的真实信息。每支参赛队伍选派1-2名指导教师,每个参赛队的选手由该校3名在校生组成,具体报名流程及报名表见竞赛网站www.idtrade.cn。
九、其他事项
有关本次竞赛指导教师培训等其他事宜另行通知。竞赛规程及竞赛大纲等请在竞赛网站www.idtrade.cn查询下载。
十、组委会联系方式
组委会地址:北京市朝阳区广渠门外大街8号优士阁A座12A层
联系人:韩老师 电话:010-58612039
邮 箱:zgwjmpx@163.com(此邮箱不接收报名表)
联系人:周老师 电话:15358194370
邮 箱:2639294577@qq.com(此邮箱不接收报名表)
